Минск, ул. Б. Хмельницкого, 8
info@belpromnaladka.by
8 017 390-15-52 / приемная
Минск, Хмельницкого 8
8 017 390-15-52
о предприятии
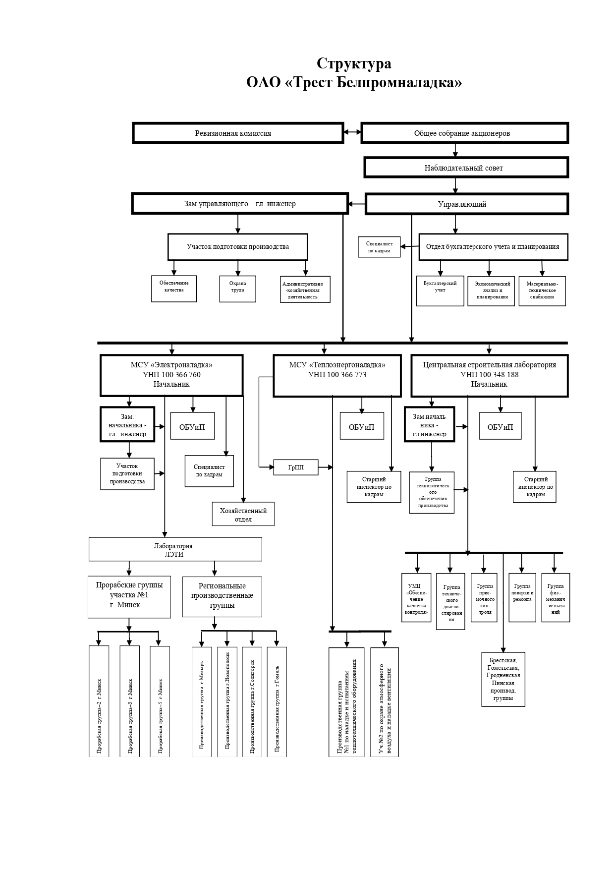
Структура организации ОАО «Трест Белпромналадка».